Технологическая карта. Моделирование моста в Blender 3d
Моделирование моста в Blender 3d

Первый этап. Создание основы
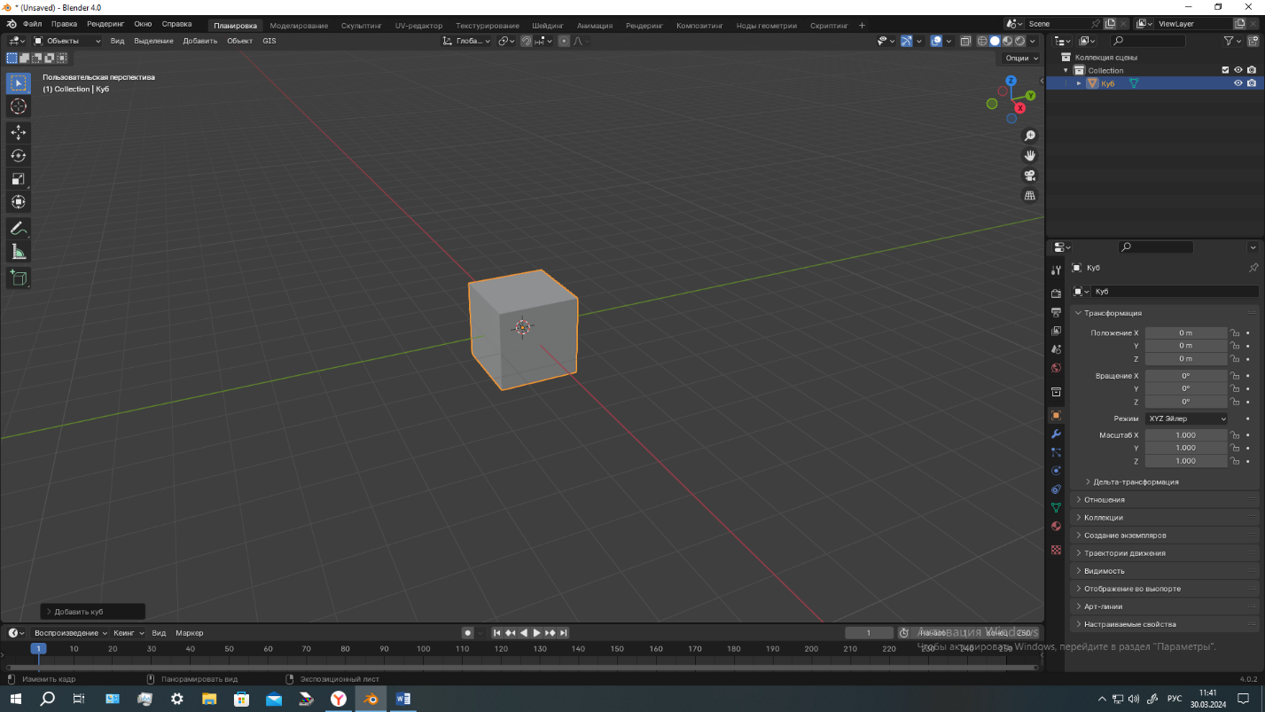
Открываем Blender.
Очищаем рабочую область, удалив исходный примитив. Нажимаем на Deleteи подтверждаем удаление.
Добавить-меш-куб.

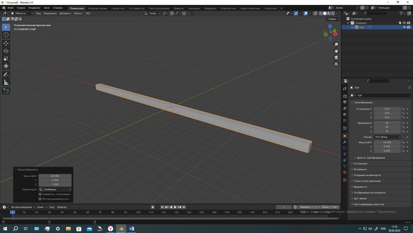
Инструментмасштабировать, горячая клавиша – S, уменьшить масштаб.
Инструментмасштабировать, горячая клавиша -S+X, растянуть по оси –X.



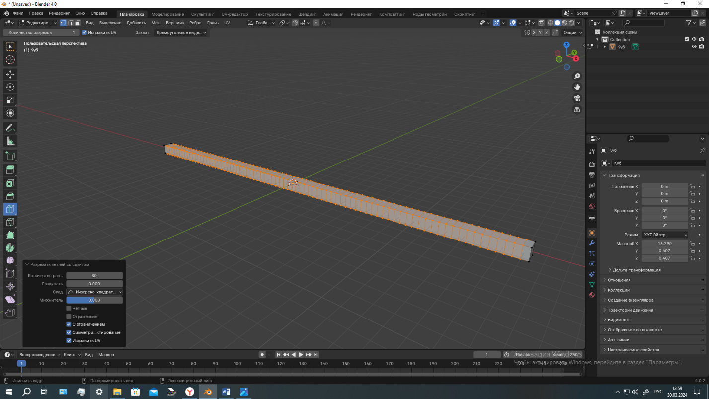
Перейти в режим редактирование TAB. Подразделить - 80. Снять выделение .


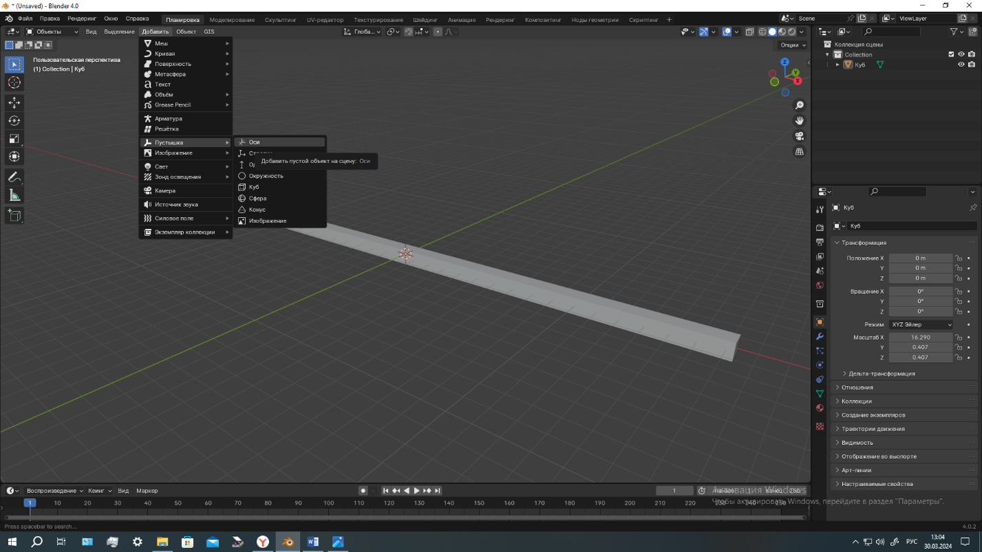
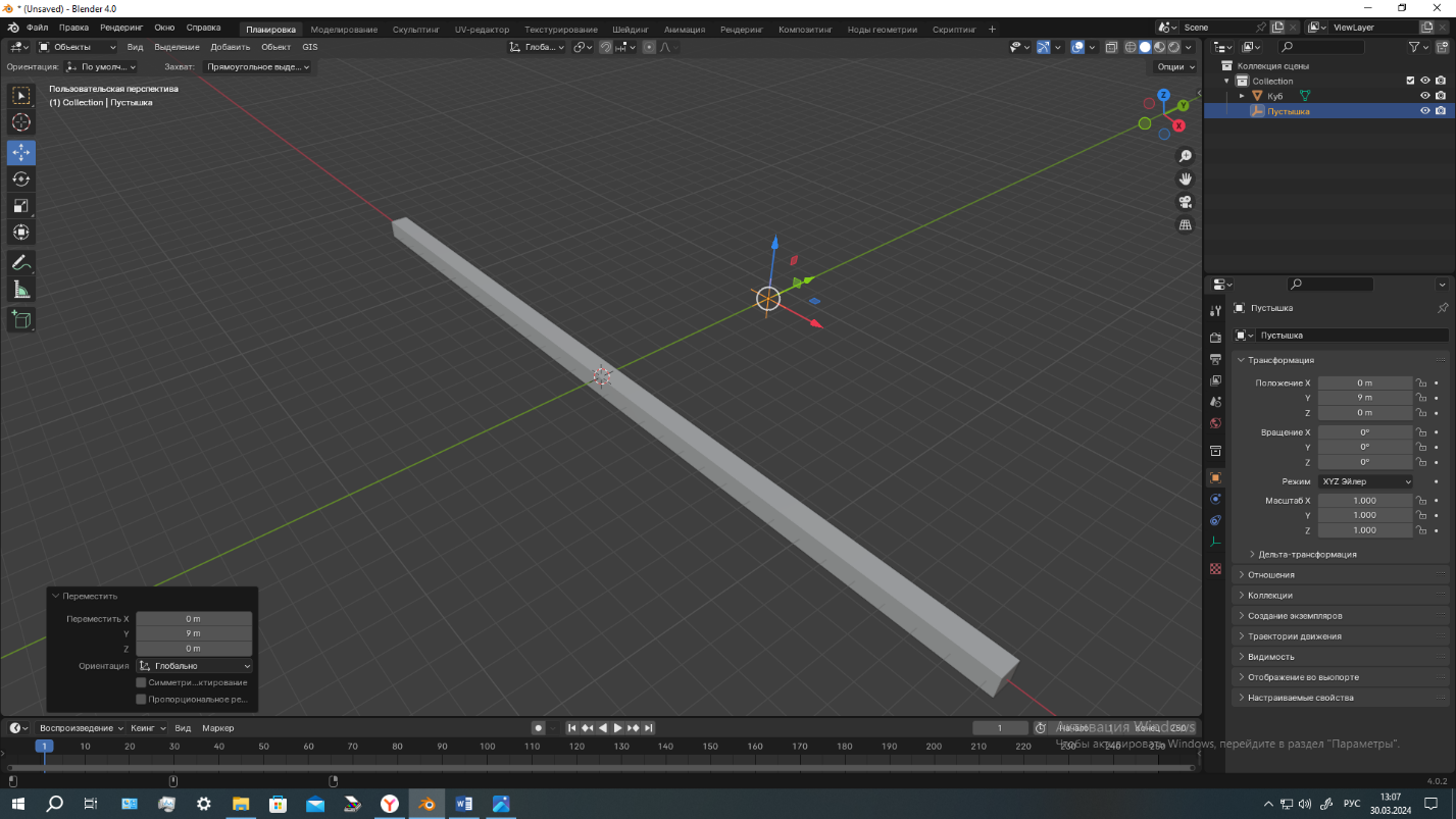
Перейти в режим объект-TAB.Добавить меш-пустышка- оси.


Инструментпереместить, горячая клавиша-G. Передвинуть пустышку по оси Y.


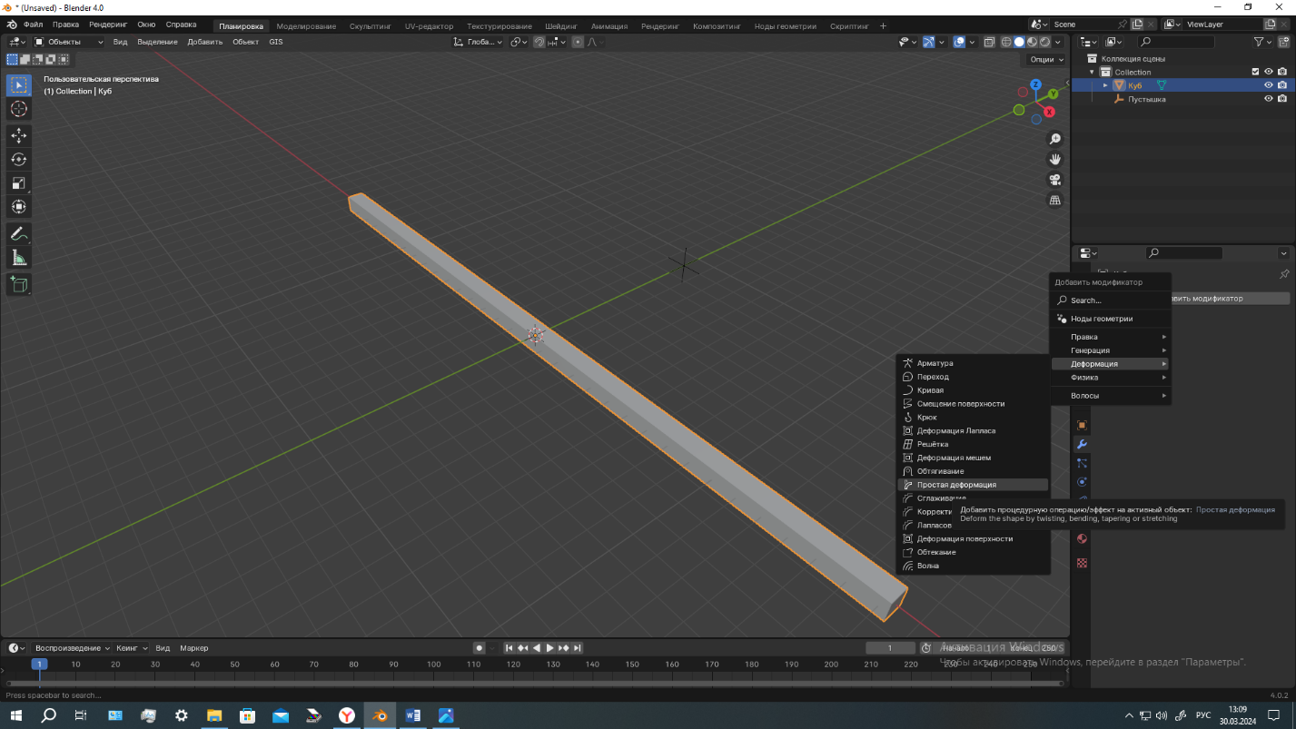
Перейти в модификатор-деформация-простая деформация.

Настройки:
-изогнуть;
-центральная точка- пустышка;
- ось-Z;
-угол- 120°;
- применить.


Выделяем пустышку. Нажимаем на Deleteи подтверждаем удаление.
Повернуть по оси X- 90°, поднятьпо оси Z.

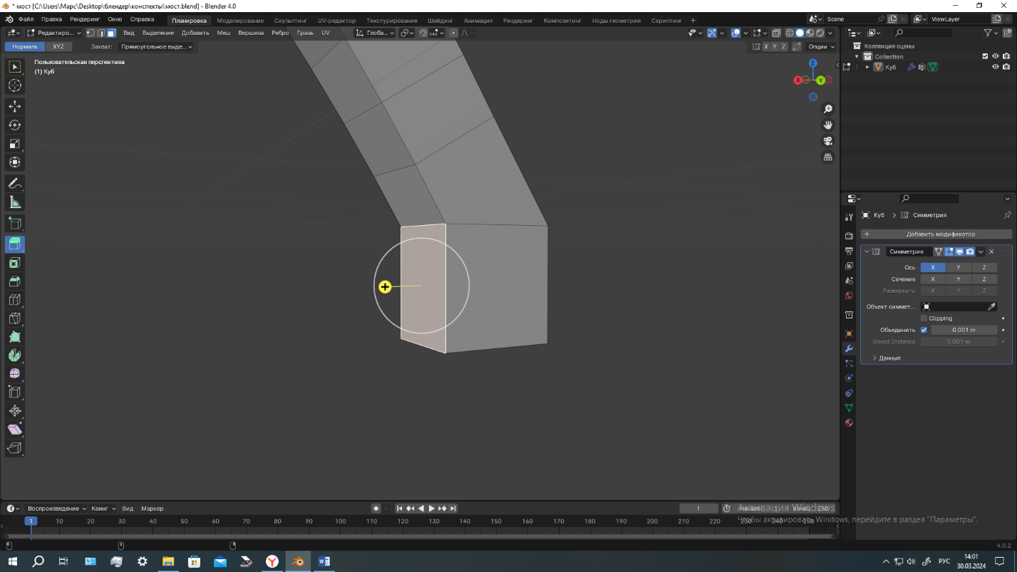
Перейти в режим редактирование -TAB , выделить половину обьекта- удалить.



Модификатор-генерация-симетрия.



На конце фигуры- вылелить верхнее ребро-, инструментом перемещение опусть на плоскость.


Выделить нижнюю грань- экструдировать вниз поосиZ.

Выделить левую грань-экструдировать по оси Х.




Инструментом разрезать петлей (Ctrl+R). Сделать следующие подразлеления. 
Выделить верхнюю грань- экструдировать вверх по осиZ.( через одну 3 )

Выделить верхнюю грань- экструдировать вверх-вниз по осиZ .
Инструмент перемещение G+Z- расположить под углом.

Нижнюю часть балки разрезать горизонтальной петлей Ctrl+R.
Перейти в режим обьект- дублировать оси Y.

В режиме редактирования выделить нижние грани балки с зажатой клавишей.Shift. Экструдировать по осиY.


Второй этап. Наложение цвета, текстуры.
Режимобъект- материал- создать.
Основной цвет- черный.
Металличность- 0.9
Шероховатость- 0.8.
Чтобы оставлять комментарии, вам необходимо авторизоваться на сайте. Если у вас еще нет учетной записи на нашем сайте, предлагаем зарегистрироваться. Это займет не более 5 минут.