Урок теоретического обучения по дисциплине профессионального цикла " Технология приготовления блюд и напитков " по профессии 16675 Повар
«Утверждаю»
Зам.директора по УПР
ПЛАН УРОКА
Раздел 3 . Приготовление супов и соусов
Тема урока: Тема 3.5.
Приготовление рассольников, солянок. Особенности приготовления. Порядок закладки продуктов. Подача. Хранение, качество.
Технология приготовления солянок. Особенности приготовления. Условия и сроки хранения. Требования к качеству используемых продуктов
Цель урока:
Формирование основных знаний о пищевой ценности первых блюд и их классификации, а именно рассольники и солянки.
Задачи:
Образовательная:
1.Расширить представление о пищевой о пищевой ценности заправочных супов
2.Систематизировать и углубить знания по 3 разделу «Приготовление супов и соусов»
Познавательная:
1.Ознакомить обучающихся с технологией приготовления рассольников и солянки, показать взаимосвязь производственного и теоретического обучения;
Развивающая:
1.Содействовать формированию причинно-следственных связей, умений анализировать, делать выводы, вносить предложения;
2. Обеспечить восприятия осмысления и первичного запоминания знаний и способов действий, связей и отношений в объекте изучения.
3.Развитие учебно-организационных умений (определение целей, организация своей деятельности); формирование умения выбирать типовые методы и способы решения профессиональных задач; осуществлять поиск и анализ информации; использовать информационно-коммуникационные технологии;
4.Развитие творческих способностей и мышления,
умения видеть проблемы в общественном питании и находить пути их
решения, развитие памяти, познавательной активности
Воспитательная:
1.Способствовать освоению компетенций личностного самосовершенствования:
ОК 1. Понимать сущность и социальную значимость своей будущей профессии, проявлять к ней устойчивый интерес.
2.Воспитание психологии общения, эстетических понятий, уважение к потребителю, любознательности, бдительности в соблюдении требований безопасности труда
Дидактическая:
1.Приобрести знания; сформировать умения и навыки; применить знаний творческой деятельности; контроля
Тип урока: Урок изучения нового материала. Урок лекция.
Метод обучения, характеризующий деятельность преподавателя:
словесный: опорные вопросы, информационная беседа (рассказ), инструктирование по выполнению заданий . опрос.
наглядно- демонстрационный: показ презентации
Формы организации учебно-познавательной деятельности обучающихся: коллективная, групповая.
Междисциплинарные связи: Производственное обучение. Микробиология санитария и гигиена. Товароведение.
Материально-техническое оснащение:
Учебное оборудование: мультимедийный проектор, экран, компьютер, колонки, учебная и справочная литература.
Прогнозируемый результат: сформировать основные знания о приготовлении солянки и рассольников.
Ход урока
I. Вводная часть.
1.Проверка учащихся по журналу посещаемости.
2. Сообщение темы и цели урока
2. Изложение нового программного материала.
Тема 3.5.
Приготовление рассольников, солянок. Технология приготовления рассольников Особенности приготовления. Порядок закладки продуктов. Подача. Хранение, качество
РАССОЛЬНИК
Рассольники готовят на мясном, костном, рыбном бульонах и грибном отваре, а также на бульонах из птицы и потрохов, с почками. Обязательная составная часть рассольников — соленые огурцы. Крупные экземпляры огурцов очищают от кожицы, освобождают от семян, нарезают соломкой и припускают в бульоне в течение 15-20 мин. Если рассольник недостаточно кислый, в него добавляют прокипяченный и процеженный рассол
Картофель для рассольников нарезают брусочками, коренья и лук — соломкой, листья щавеля и шпината на 2-3 части. Отпускают все виды рассольников со сметаной или льезоном. К мясным рассольникам подают ватрушки с творогом, а к рыбным — расстегаи.
Технологическая схема приготовления рассольника ленинградского.
1.Нарезанные соломкой огурцы припускают 15 минут
2.Крупу перловую предварительно отваривают до полуготовности
3.В кипящий бульон кладут крупу, сваренную до полуготовности, затем картофель и доводят до кипения и варят до полуготовности
4.Затем добавляют пассерованный лук, морковь
5.В кипящий бульон кладут припущенные огурцы
6.За 5-10 минут до готовности кладут соль, специи
7.Настаивание
8.Отпуск
Требования к качеству рассольника ленинградского.
1.Вкус - огуречного рассола, острый, в меру солёный;
2.Цвет - слегка мутный, на поверхности блёстки жира желтоватого цвета;
3.Консистенция - овощей – мягкая, огурцов – слегка хрустящая;
4.Внешний вид - овощи должны сохранять форму нарезки;
5.Запах - тех продуктов, которые входят в состав блюда.
6.Температура подачи 75ºС
Полезные советы:
1.К рассольникам с рыбными продуктами сметану подавать не обязательно.
2.Соленые огурцы с тонкой кожицей и мелкими семенами можно класть в рассольник не очищенными .
3. Если в суп положить вначале соленые огурцы, щавель или другие продукты, содержащие кислоту, а затем картофель, то он останется жестким.
4.Перловую крупу для рассольника можно не отваривать, а пассировать на масле. При этом вкус рассольника значительно улучшится.
Выдача раздаточного материала Таблица Рассольник ПРИЛОЖЕНИЕ 1
Учебный материал (из учебника Анфимовой)
Рассольники.
(Разобрать все виды рассольников)
Рассольник.
В кипящий бульон закладывают нарезанный картофель, доводят до кипения, кладут петрушку и сельдерей, пассированные лук и лук-порей, продолжают варить 5—10 мин, вводят припущенные огурцы, в конце варки кладут нарезанные на части листья щавеля или шпината, соль, специи, вливают огуречный рассол и варят до готовности. При приготовлении рассольника без шпината или щавеля норму закладки огурцов или овощей увеличивают.
При отпуске в тарелку кладут кусочек мяса, птицы или рыбы, наливают рассольник, кладут сметану и зелень; отдельно можно подать ватрушку, к рассольнику с рыбой — расстегай. В рассольник рыбный сметану не кладут.
Картофель 320, петрушка (корень) 80, сельдерей (корень) 15, лук репчатый 48, лук-порей 53, огурцы соленые 67, щавель 53 или шпинат 54, маргарин столовый 20, бульон или вода 750.
Рассольник ленинградский.
В кипящий бульон кладут подготовленную крупу (перловую, рисовую или овсяную), доводят до кипения, закладывают картофель, варят до полуготовности, кладут пассированные овощи, затем припущенные огурцы, пассированное томатное пюре, специи, вливают огуречный рассол, кладут соль и варят до готовности. Рассольник можно приготовить без томатного пюре.
При отпуске в тарелку кладут мясо, наливают рассольник, кладут сметану и зелень.
Рассольник домашний.
В кипящий бульон кладут белокочанную капусту, нарезанную соломкой, доводят до кипения, закладывают картофель, варят до полуготовности, кладут пассированные овощи, через некоторое время добавляют припущенные огурцы, специи, вводят огуречный рассол, соль и варят до готовности.
При отпуске в тарелку кладут мясо, наливают рассольник, кладут сметану и зелень.
Рассольник московский.
Рассольник готовят на курином бульоне, с потрохами и с почками. Отличительной особенностью этого рассольника является то, что его готовят без картофеля и в состав его входят белые коренья (42% набора овощей).
В кипящий бульон кладут пассированные белые коренья и лук, нарезанные соломкой, припущенные огурцы, варят 5—10 мин, добавляют нарезанные на части листья шпината, щавеля или салата, специи, вливают огуречный рассол, добавляют соль и варят до готовности.
При отпуске в тарелку наливают льезон, кладут кусочек курицы, потроха или нарезанные почки, наливают рассольник, посыпают зеленью; отдельно подают ватрушку.
Для приготовления льезона сырые яичные желтки кладут в посуду с толстым дном, тщательно размешивают, постепенно вливают теплое кипяченое молоко или сливки и проваривают при температуре 70—75°С до загустения, затем процеживают. Суп, заправленный льезоном, кипятить нельзя. При массовом приготовлении рассольник охлаждают до 70°С и заправляют льезоном.
Московский рассольник.
Готовят этот рассольник с почками и потрохами домашней птицы, с курицей, телятиной. В состав рассольника входят почки. Варят их следующим образом: подготовленные почки заливают холодной водой, доводят до кипения и кипятят 5—10 мин. При кипячении из почек удаляются, аммиак и пуриновые другие вредные и пахучие вещества. После кипячения воду сливают, почки промывают для удаления пены, вновь заливают водой и варят до готовности. Процеженный бульон используют для варки рассольника. Петрушку и сельдерей шинкуют соломкой и пассеруют. Соленые огурцы очищают от кожицы, удаляют семена, нарезают ромбиками или соломкой, припускают в небольшим количестве бульона. В кипящий бульон добавляют пассерованные овощи, огурцы, лавровый лист и варят 15-20 мин. Перед окончанием варки в рассольник добавляют щавель, нарезанный квадратиками или полосками, доводят до вкусовой готовности. При массовом изготовлении готовый рассольник слегка охлаждают (до 70 °С) и заправляют льезоном (желтки, растертые с молоком и прогретые).
Домашний рассольник.
Приготавливают этот рассольник как обычно, но вместо перловой крупы используют свежую капусту. Капусту шинкуют соломкой и закладывают в бульон в первую очередь. Отпускают рассольник с бараниной.
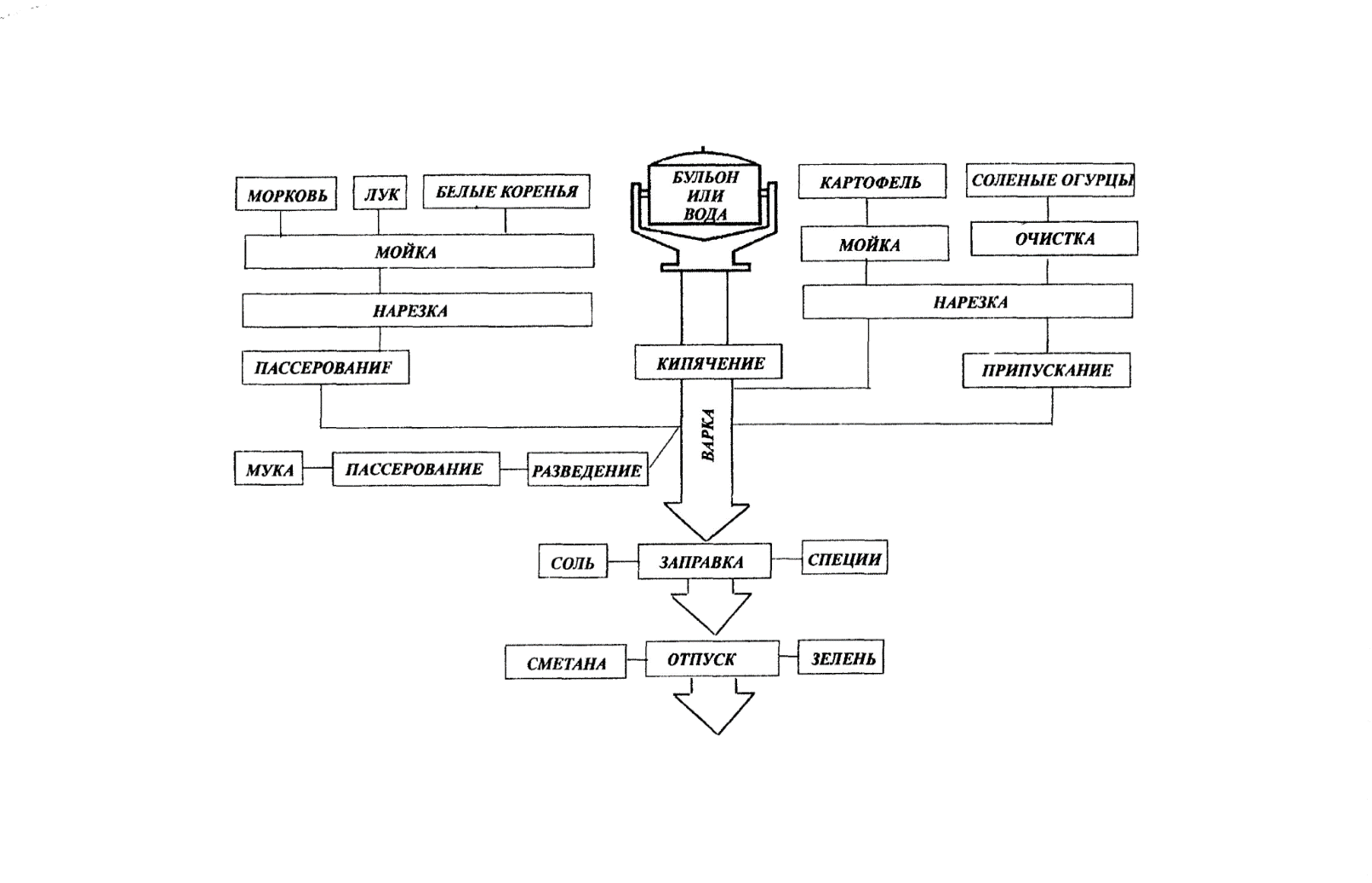
Выдача раздаточного материала Схема приготовления рассольника
ПРИЛОЖЕНИЕ 2

Технология приготовления солянок
Особенности приготовления. Условия и сроки хранения. Требования к качеству используемых продуктов.
Суп-солянка - общие принципы и способы приготовления Может, вы удивитесь, но раньше солянка, популярное ныне ресторанное блюдо, была характерным деревенским кушаньем. Об этом говорит даже ее название, которое сначала звучало как "селянка". Готовили ее просто, смешав для варки в котле остатки различных продуктов. Этот принцип приготовления солянки, изменившись со временем в деталях, остался прежним: для ее приготовления используют как минимум четыре разновидности варёного или обжаренного мяса или изделий из него в виде сосисок, колбас и т. д. Также солянку готовят из маринованных грибов, маринованных или солёных огурцов, лука и моркови, томатной пасты, маслин. Перед подачей блюдо принято украшать ломтиком лимона. Однако, для приготовления солянки используют не только мясо. Существует также солянка рыбная, солянка из капусты, солянка с грибами, солянка овощная, солянка по-грузински, солянка домашняя. Суп-солянка - подготовка продуктов Подготовка продуктов для солянки зависит от рецепта. Если это мясная солянка, то мясо следует хорошо вымыть, очистить от пленочек и нарезать кусочками. Колбасу, сосиски и другие мясные изделия нужно мелко нарезать кубиками. При приготовлении грибной солянки свежие грибы нужно вымыть и нарезать тонкими пластинками, а сушеные грибы - вымыть в нескольких водах и замочить на ночь. Потом отварить и также нарезать тонкими ломтиками. Овощи, которые используются для приготовления солянки, нужно почистить и измельчить: картофель нарезать крупными кубиками, лук - мелко, морковь измельчить с помощью крупной терки. (разобрать все виды солянок) Суп солянка сборная Сборная мясная солянка является очень сытным и ароматным супом, приготовленным на мясном бульоне, в который добавляется мясо, копчености, колбаса и сосиски. Классический рецепт сборной солянки не предусматривает использования картошки, но наши хозяйки, чтобы сделать суп сытнее и гуще, добавляют в него немного картофеля. Ведь сборная солянка тем и хороша, что она допускает добавление любых продуктов, хорошо сочетающихся друг с другом по вкусу. Ингредиенты: 300 гр. говядины; 200 гр. колбасы варено-копченой;200 гр. любого копченого мяса; Способ приготовления: 1. Варим говядину, затем, достав почти готовое мясо, режем его на мелкие кусочки и возвращаем в бульон. 2. Лук и соленые огурцы мелко нарезаем, морковь измельчаем с помощью крупной терки. Затем на растительном масле обжариваем лук с морковью, после добавляем к ним соленые огурцы и обжариваем все вместе, добавив также томатную пасту. 3. Полученную зажарку перекладываем в бульон с мясом и варим все на маленьком огне. 4. Мелко рубим копченое мясо с колбасой и сосисками, затем обжариваем на растительном масле. 5. Картофель мелко режем и добавляем в бульон. 6. Лимон нарезаем на тонкие дольки, зелень измельчаем. 7. Добавляем в суп мясные продукты, которые мы ранее обжарили, и довариваем суп на маленьком огне. 8. В конце варки добавляем маслины (вместе с рассолом) и подготовленные лимоны с зеленью. Выключив готовую солянку, накрываем крышкой и даем супу настояться. Суп солянка рыбная Замечательно вкусное и полезное блюдо, которое обладает всеми достоинствами солянки: восхитительный аромат, сытность, прекрасный внешний вид. Те, кто любит блюда из рыбы, обязательно оценят этот рецепт. Впрочем, и не только они. Ингредиенты: 3 картошки; 4 соленых огурца;1 луковица; Способ приготовления: 1. Выкладываем в кастрюлю обрезки от сёмги и заливаем 3 л горячей воды. Затем доводим до кипения и, добавив лавровый лист с чёрным перцем горошком, варим бульон до готовности. Сняв с огня, процеживаем через марлю. 2. Нарезаем соленые огурцы мелкими кубиками. Очищенный картофель нарезаем крупными кубиками. Чистим и мелко нарезаем лук. Филе сёмги нарезаем небольшими кусочками. Лимон моем и нарезаем дольками, удаляя косточки. 3. Разогрев в сковороде растительное масло, обжариваем там лук с солеными огурцами. Добавив томатную пасту, жарим овощи еще несколько минут при постоянном помешивании. Выкладываем в кастрюлю с бульоном картофель с обжаренными овощами и снова доводим до кипения. 4. Отправляем туда же кусочки филе семги и варим солянку до готовности, затем добавляем маслины вместе с жидкостью, солим, добавляем специи, снова доводим до кипения и добавляем дольки лимона. Сняв с огня, даем настояться под закрытой крышкой около 15 минут. Затем разливаем по тарелкам, добавляя в каждую мелко нарезанную зелень. Суп солянка грибная Очень вкусный и ароматный суп, который наверняка не оставит равнодушными любителей грибов. Однако, следует помнить, что сушеные грибы для его приготовления следует подготовить заранее. Ингредиенты: 300 гр. шампиньонов или любых свежих грибов;50 гр. сушеных грибов (лучше белых);1 луковица;1 морковь;2 ст. л. томат-пасты;1 ст. л. муки;2 соленых огурца; банка маслин; Способ приготовления: 1. Сухие грибы хорошо промываем в нескольких водах и замачиваем в течение нескольких часов, а лучше - на ночь. Когда начнем готовить солянку, отвариваем их до готовности. 2. Чистим и мелко шинкуем лук, затем, разогрев в кастрюле масло, обжариваем лук до прозрачности. 3. Натерев морковь на крупной терке, вместе с луком обжариваем в течение нескольких минут. 4. Добавив томатную пасту с мукой к луку и моркови, перемешиваем, добавляем жидкость, в которой мы отваривали сухие грибы, варим около 5 минут. 5. Нарезав мелкими кубиками огурцы, добавляем их к овощам и, хорошенько все перемешав, тушим еще немного. 6. Нарезаем тонкими ломтикам предварительно отваренные сухие грибы, шампиньоны нарезаем тонкими пластинками и, слегка обжарив грибы на растительном масле, добавляем их к овощам в кастрюлю, перемешиваем. Заливаем все горячей водой (около 2 л) и, посолив и поперчив, варим суп еще около 10 минут. 7. Затем, добавив маслины и томаты черри, довариваем солянку в течение 5 минут. Перед подачей посыпаем зеленью и кладем в тарелку ломтик лимона. Суп солянка - полезные советы опытных кулинаров -При приготовлении солянки не следует экономить на ингредиентах. Чем больше копченостей и мясных изделий будет в нее положено, тем вкуснее получится суп. - Соленые огурцы для солянки должны быть обязательно хрустящими. Если взять мягкие огурцы, то в процессе приготовления они могут просто расползтись, и блюдо уже не будет иметь вида. - При приготовлении солянки не следует злоупотреблять приправами. Нужно помнить, что она и так обладает неповторимым ароматом, благодаря входящим в ее состав копченостям или другим компонентам, и избыток специй может перебить этот аромат. |
Какой же срок хранения солянки? Необходимо учитывать тот факт, что для приготовления солянки используются натуральные продукты.
Поэтому срок хранения солянки не очень большой по факту. В состав солянки может входить: говядина, сосиски молочные, репчатый лук, полу копчённая колбаса, соленые огурцы, томат-паста, маслины, бульон, лимон, петрушка.
Какая же подача этого блюда?
Известно, что при подаче температура должна быть не ниже +75°С. Теперь же рассмотрим условия и срок хранения солянки.
Срок хранения составляет 1-3 часа после приготовления (это при температуре не ниже +75°С).
Подавать солянку лучше всего со сметаной. Также ее иногда отпускают с крышечкой из теста. На внешний вид солянка напоминает жидкий бульон. Вкус и запах у солянки очень приятный. Вкус может быть слегка соленым и острым, с ароматами лимона, пассированного лука.
Выдача раздаточного материала Таблица Солянки ПРИЛОЖЕНИЕ 3
Выдача раздаточного материала Схема солянки ПРИЛОЖЕНИЕ 4
3. Практическая часть.
Обсуждение и дискуссия нового материала, запись необходимой информации в тетрадь
Актуализация знаний путем выполнения карты логического мышления.
Карта логического мышления при приготовлении рассольника
Актуализация знаний путем фронтального опроса обучающихся
Предлагаемые вопросы
1. Как приготовить мясокостный бульон?
2.Как классифицируют супы по температуре подачи?
3. Для чего сваренный суп оставляют без кипения на 10-15 минут?
4. Какие супы называют заправочными?
5.Что называют припусканием?
6. Перечислите правила техники безопасности, которые необходимо соблюдать при пользовании электроплитой.
Преподаватель проводит фронтальный опрос. Обучающиеся отвечают на вопросы.
Предполагаемые ответы
1.Подготовленные кости заливают холодной водой, доводят до кипения и варят при слабом нагреве 2-3 часа, затем закладывают мясо, быстро доводят до кипения, снимая лишний жир. Продолжительность варки мяса – 1,5 -2 часа. За 30-40 минут до окончания варки кладут слегка подпеченные коренья и лук, пучок пряных овощей. В конце варки готовое мясо вынимают, бульон сливают и процеживают.
2.Супы классифицируют по температуре подачи – на горячие и холодные; температура отпуска горячих блюд не ниже 75 С, холодных – не выше 14С.
3.Сваренные супы оставляют без кипения на 10-15 минут для того, чтобы они настоялись, жир всплыл на поверхность и сделался более прозрачным, а суп стал ароматным.
4. Заправочными супами называют супы, при приготовлении которых в бульоне, грибном отваре или воде проваривают до готовности овощи, картофель, крупы, бобовые, макаронные изделия. Эти супы заправляют пассированными овощами.
5.Припускание – это варка с небольшим количеством жидкости или собственном соке в закрытой посуде.
6.Основные правила техники безопасности при пользовании электроплитой:
а) электроплита должна иметь заземление;
б) передвигать на плитную посуду необходимо плавно, без рывков;
в) поверхность плиты должна быть ровной, без трещин и зазоров;
г) крышку на плитной посуды нужно открывать движением «на себя»;
д) пол, на котором установлена плита, должен быть ровным, не скользким, без выступов
4.Текущий инструктаж. – нет
5. Заключительная часть.
6. Закрепление изученного материала
Выдача раздаточного материала:
ПРИЛОЖЕНИЕ 1, ПРИЛОЖЕНИЕ 2, ПРИЛОЖЕНИЕ 3. ПРИЛОЖЕНИЕ 4.
Показ презентации «Рассольники», « Солянка»
Запись в тетрадь схем приготовления блюд.
7. Подведение итогов урока
Выводы по уроку:
а) подведение итогов работы
б) выводы по уроку
в) Объявление оценок (аргументация выставленных оценок)
Преподаватель спец.дисциплин ____________________________М.В.Гилева
Чтобы оставлять комментарии, вам необходимо авторизоваться на сайте. Если у вас еще нет учетной записи на нашем сайте, предлагаем зарегистрироваться. Это займет не более 5 минут.