«Применение кластер – технологии в системе обучения СПО»
Государственное автономное профессиональное образовательное учреждение
среднего профессионального образования
«Кольский медицинский колледж»

Доклад
«Применение кластер – технологии в системе обучения СПО»
Преподавателя дисциплины:
«Анатомия и физиология человека»
«Основы паразитологии»
Константиновой А.М.
Апатиты
2023 г.
В основе современного образования лежит активность и преподавателя, и, что не менее важно, студента, именно этой цели - воспитанию творческой, активной личности, умеющей учиться, совершенствоваться самостоятельно, и подчиняются основные задачи современного образования. Для достижения этой цели необходимы новые методы и приемы обучения.
В последнее время в обиходе все чаще встречается понятие «кластер». Что же это такое?
Понятие «кластер» в переводе означает «пучок, созвездие, гроздь»
В учебной деятельности кластерами называют графический способ организации материала, когда выделяются основные смысловые единицы, которые фиксируются в виде схемы с обозначением всех связей между ними. Иногда такой способ называют «наглядным мозговым штурмом».
Кластерную модель можно использовать на занятиях любой дисциплины при объяснении нового материала, закрепления изученной темы, во время самостоятельной работы с учебником или на протяжении урока в целом. Можно использовать кластер для проверки домашнего задания.
На этапе мотивации студенты высказывают и фиксируют все имеющиеся знания по теме, свои предположения и ассоциации. Этап служит для стимулирования познавательной деятельности студентов, мотивации к размышлению до начала изучения темы.
На стадии осмысления использование кластера позволяет структурировать учебный материал.
На стадии рефлексии метод кластера выполняет функцию систематизирования полученных знаний.
Кластер позволяет сделать наглядными мыслительные процессы, которые происходят при погружении в ту или иную тему (после прослушивания лекции преподавателя, прочтения учебного текста и т.д.).
С помощью кластеров оптимально систематизировать большие объемы информации, что делает работу более четкой и логически выстроенной. Кластеры позволяют так же экономить время на уроке. Учитывая, что скорость письма у студентов разная, для записи информации в текстовом виде, затрачивается гораздо больше времени, чем при использовании приёма «кластер».
Смысл составления кластера в том, что текст графически организовывается на листе бумаги, т.е. посередине чистого листа вносится ключевое слово или предложение, которое является основным в раскрытии темы.
Далее вокруг ключевого слова записываются слова или предложения, выражающие идеи, факты, образы, подходящие для данной темы.
По мере записи появившиеся слова соединяются прямыми линиями с ключевым понятием. У каждого из «спутников» в свою очередь тоже появляются «спутники», устанавливаются новые логические связи. Собирается кластер.
Например, при изучении темы «Простейшие» кластер можно использовать на протяжении всего урока. Ключевым словом кластера по разделу «Протистология» являются «Простейшие».
Студенты в течение 3-5 минут обдумывают и записывают вокруг ключевого слова все то, что вспомнилось им по поводу данной темы (классификация, строение, функции, количество видов и т.д). Таким образом, вокруг ключевого слова «разбрасываются» слова или словосочетания, выражающие идеи, факты, образы, подходящие для данной темы, т.е. появляется модель («хаос»).
В процессе диалога со студентами, преподаватель направляет, помогает систематизировать эту информацию. Хаотичные записи объединяются в группы, в зависимости от того, какую сторону содержания отражает то или иное записанное понятие, факт. Таким образом, создается модель «планета и ее спутники».
По ходу урока у каждого из «спутников», в свою очередь, также появляются «спутники» (например: способ заражения: алиментарный, трансмаммарный; классы простейших: саркодовые, споровики, жгутиковые), устанавливаются новые логические связи.
В итоге получается кластер, который графически отображает размышления, определяет информационное поле данной темы.
Кластер может быть также использован и для организации работы дома.
Студент самостоятельно выстраивает для себя своеобразный опорный конспект с логическими связями компонентов. Студенты легко используют этот прием. Достаточно 2 - 3 раза провести подобную работу, чтобы этот прием стал технологичным. Учащиеся с удовольствием используют кластеры.
Размеры кластера могут быть различны. При отсутствии времени кластер может содержать не более трех-четырех элементов, так как расширенный кластер может потребовать достаточно много времени.
Подобный подход к изучению материала укрепляет у учащихся интерес к учению, повышает любознательность и пытливость в осмыслении изучаемых вопросов.
В работе над кластерами необходимо соблюдать следующие правила:
Не бояться записывать все, что приходит на ум. Дать волю воображению и интуиции.
Продолжать работу, пока не кончится время или идеи не иссякнут.
Постараться построить как можно больше связей. Не следовать по заранее определенному плану.
Можно применять несколько видов кластеров:
Классический кластер
В центре листа записывается ключевое слово и вокруг него основные термины и понятия характеризующие его.
Например:
При более сложных темах можно помочь учащимся основными категориями, например


Дополнительные категории учитель дает либо сам, либо помогает ученикам наводящими вопросами, помогает учащимся сформулировать их самостоятельно.
Кластер («гроздья») – выделение смысловых единиц текста и графическое их оформление в определенном порядке в виде грозди (можно дополнить списком).
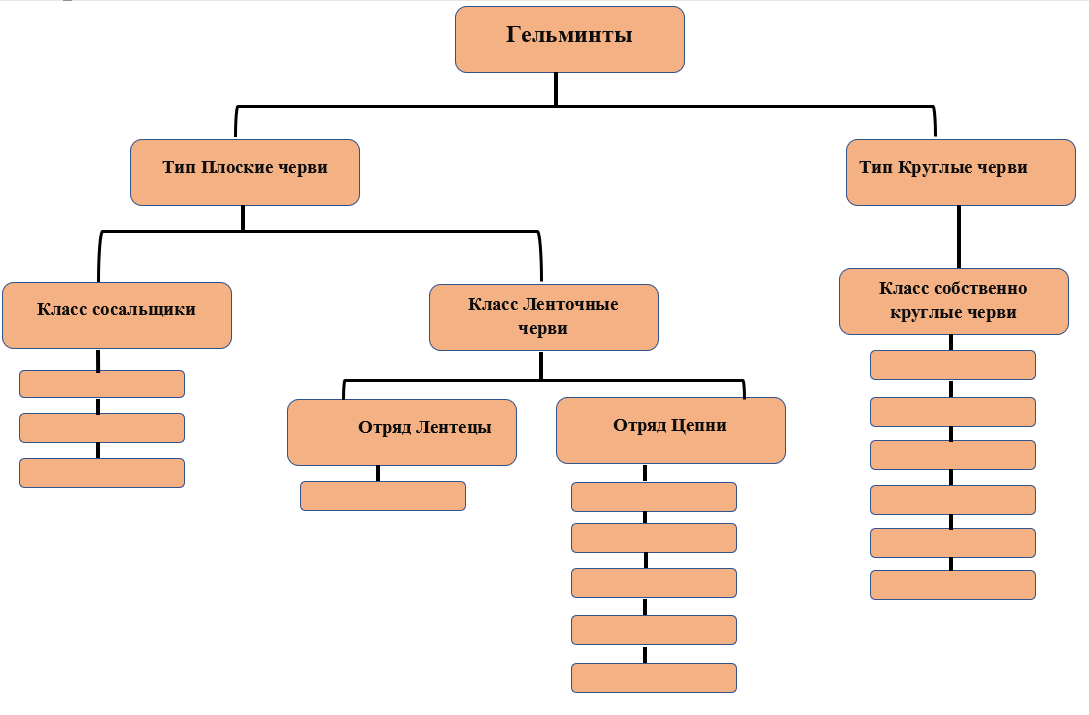
Например, на занятии при обобщении раздела «Гельминтология».





Обратный кластер.
Данный вид кластера используется на стадии мотивации для того, чтобы вызвать интерес у учащихся, их активизации и определения темы урока или на других стадиях как способ выделения основной мысли, сути содержания, идеи (на стадии рефлексии -как обобщение, резюме, подведения итогов). Составляется следующим образом: записываются дополнительные категории или основные компоненты, в центре ставится знак вопроса или оставляется пустая рамка для определения и записи ключевого слова, основной темы, предмета обсуждения. Например, на стадии вызова преподаватель показывает учащимся следующий кластер и просит назвать тему урока:

Таким образом, можно выделить несколько способов работы с кластером:
Заполнить кластер.
Определить главный термин.
Завершить неполный кластер.
Составить краткий рассказ по готовому кластеру с использованием слов, входящих в состав кластера
В результате работы с кластерами учащиеся:
Студенты активизируют свою мыслительную деятельность, т.к. могут ставить вопросы, выделять главное, делать сравнение, устанавливать причинно – следственные связи, выражать умозаключения и понимать проблему в целом.
Развивают способность к поиску, анализу, к творческой переработке информации.
1
Чтобы оставлять комментарии, вам необходимо авторизоваться на сайте. Если у вас еще нет учетной записи на нашем сайте, предлагаем зарегистрироваться. Это займет не более 5 минут.