Методическая разработка «Персонификация как особая форма организации образовательного процесса и как условие повышения качества биологического образования». Внеклассное занятие экоигра «Эффект бабочки»
МЕТОДИЧЕСКАЯ РАЗРАБОТКА
«ПЕРСОНИФИКАЦИЯ КАК ОСОБАЯ ФОРМА ОРГАНИЗАЦИИ ОБРАЗОВАТЕЛЬНОГО ПРОЦЕССА И КАК УСЛОВИЕ ПОВЫШЕНИЯ КАЧЕСТВА БИОЛОГИЧЕСКОГО ОБРАЗОВАНИЯ».
ВНЕКЛАССНОЕ ЗАНЯТИЕ ЭКОИГРА «ЭФФЕКТ БАБОЧКИ»
Автор:
Шинкаренко ЕленаНиколаевна,
учитель биологии МАОУ Востряковского лицея №1
Актуальность
С каждым днём экологические проблемы всё больше и больше волнуют людей, а развитие экологической грамотности становится важной частью образования молодёжи. Для разработки игры мы ориентировалась на национальные цели и основные законы в области экологии, а также практики в области экопросвещения. 15 февраля 2024 г. Президент России Владимир Путин подписал указ об обновлении Национальной стратегии развития искусственного интеллекта (ИИ) до 2030 года. Это также дало старт нашей работе.
Цельнашего проекта: Создать цифровую интеллектуальную образовательную игру, формирующую экологическую грамотность и мировоззрение в современном обществе.
Задачи:
1. Ознакомить игроков с глобальными экологическими проблемами и способами их решения.
2. Ознакомить общество с возможностями применения компьютерных технологий в экологии.
3. Повысить экологическую грамотность населения, привить игрокам экопривычки, способствующие сохранению целостности окружающей среды.
4. Привлечь внимание геймеров к глобальной экологической повестке.
5. Формирование полезных экологических привычек на практике.
6. Организовать семейную экологическую акцию, предоставляющую возможность на получение сертификата на посещение достопримечательностей регионов России игрокам, успешно прошедшим игру.
Наша игра – мобильное эко - приключение.
Динамика игры содержит информацию, демонстрирующую игрокам необходимость конкретных действий в сфере экологии.
Как правило в каждом регионе присутствуют схожие экологические проблемы: загрязнение почвы, водоёмов, атмосферы и избыток мусора. Поэтому нашей задачей было привлечь внимание людей через цифровую игру к решению экологических проблем.
За основу игры было взято литературное произведение Антуана де Сент-Экзюпери «Маленький принц» - аллегорическая сказка, которая способствует пробуждению нравственного начала в человеке, заставляющая его задуматься не только о своей собственной судьбе, но и всего человечества.
Игроку предлагается отправится в прошлое вместе с Маленьким принцем и его верным другом Лисом, чтобы предотвратить экологический апокалипсис, который произошёл на планете Земля. Попадая в прошлое, Маленький принц и Лис знакомятся с семьёй. Главные герои пытаются привить всем членам семьи экопривычки, ведь всё что они делают напрямую влияет на будущее. Участникам предстоит пройти немало испытаний и познакомится с определениями, которыми пользуются настоящие экологи. В игре присутствует специальная валюта - «экоины». Их игрок получает за каждое правильно выполненное задание.
Игрок может тратить их на пропуск заданий (10 экоинов каждое задание) или в конце игры потратить на сертификат для всей семьи на посещение достопримечательностей их региона.
В течение всей игры у Игрока будет блокнот, который входе игры будет наполнятся определениями по экологии и биологии; игрок в любой момент сможет обратиться к блокноту и найти нужное определение, помогающее пройти испытание намного быстрее и легче. Это помогает намного глубже погрузить Игрока в экологию, а также получить новые знания в этой области.
С повышением уровня задания и терминология к ним будут усложнятся, что вызовет больший интерес у Игрока.
Игра содержит 5 блоков:
Разделение и переработка мусора
Водные ресурсы
Семейный углеродный след
Заповедная наука
Экоземледелие
Тезисное содержание сюжета игры: «Эффект бабочки»
(с блок-схемами и пояснениями)
НАЧАЛО
На экране появляется астероид, на котором стоит Маленький Принц (далее – МП). Астероид резко поворачивается и летит вправо. На экране появляется Земной шар, астероид летит к нему.
Следующая картина – картина апокалипсиса на Земле, по центру стоит МП. Внизу появляется дата (09.06.3024 г.) МП оглядывается, идёт вперёд по высохшему руслу реки и направляется к давно упавшему, ржавому, покрытому пеплом самолёту, из открытой двери которого выглядывает, а потом выпрыгивает Лис (далее – Л).
(Диалог):
МП: - Почему твоя планета такая мрачная и грязная? Разве ты не убираешься на ней?
Л (садится рядом с принцем): - Мусора слишком много, я один не справлюсь!
МП: - Откуда же столько мусора? Что здесь произошло?
Л: - Всё началось очень много лет назад. Сначала люди перестали убирать за собой пластиковые отходы. Когда мусор заполонил всё вокруг, люди начали его сжигать, стали возникать пожары. Ядовитый дым от пожаров в совокупности с выхлопными газами и смогами от работы промышленных предприятий загрязнили атмосферу. Люди не экономили земные ресурсы, и повышенные выбросы парниковых газов привели к глобальному потеплению. В атмосфере накапливались опасные соединения и в виде осадков падали на землю. Кислотные дожди загрязнили водоёмы, и они стали непригодны для жизни. На Земле не осталось никого, кроме меня.
МП: - Земля – одна из моих планет! Я знаю, как её спасти!
МП достаёт из кармана машину времени (сложное устройство в виде шара) и вбивает туда дату (09.06.2024). МП и Лис быстро дематериализуются из апокалипсиса и оказывается на берегу полноводной реки (та же самая, что и в начале). (Внизу экрана дата - 09.06.2024). МП оглядывается, видит, насколько этот мир отличается от апокалипсиса (в реке рыба, в небе летит сокол). У МП флешбек (вспоминает, как это место выглядит в будущем – иссохшая река, огромные кучи мусора, всё покрыто пеплом – картина в черно-белых тонах)
НАЧАЛО ИГРЫ. ЗАДАНИЯ
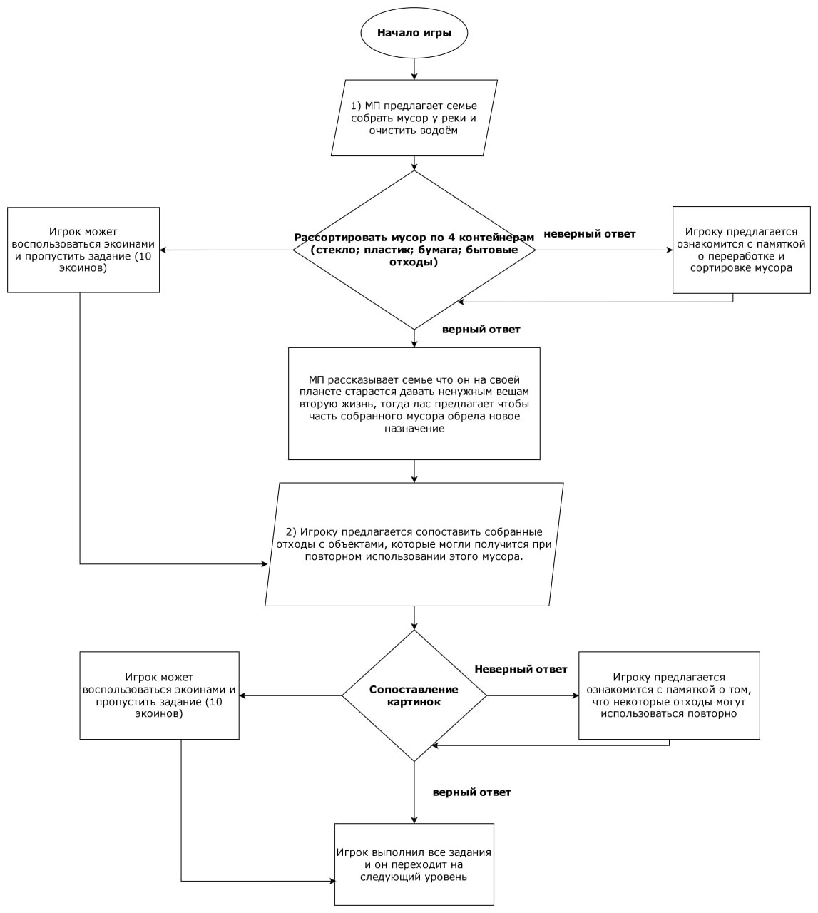
1. МП и Лис видят семью, устраивающую пикник на берегу реки. (Мама, папа, старший сын и младшая сестра). Семья весело проводит время. МП замечает, что семья мусорит, дети кидают мусор в реку, рядом раскидан мусор от предыдущих туристов.
МП: Здравствуйте! Вам повезло, у вас есть возможность отдыхать на природе и любоваться этой рекой. Вот только знаете ли вы, как долго будет разлагаться вот эта упаковка?
Мама: - Нет, а зачем нам это знать? Мы каждые выходные устраиваем пикник у этой реки. Единственный минус – здесь бывает грязно.
МП: - Если каждый отдыхающий будет убирать зам собой весь мусор, это место станет ещё прекраснее!
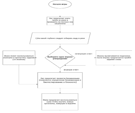
(УРОВЕНЬ 1) – Лис рассказывает о проблеме (предисловие), в блокноте МП появляются определения (загрязнение водоёмов, биоиндикация). После прохождения в углу появляется 10 экоинов.

(УРОВЕНЬ 2) - Маленький принц предлагает провести исследование и узнать могут ли проживать организмы в среде данного водоёма, так они смогут точнее определить степень его загрязнения. После прохождения в углу появляется 10 экоинов.



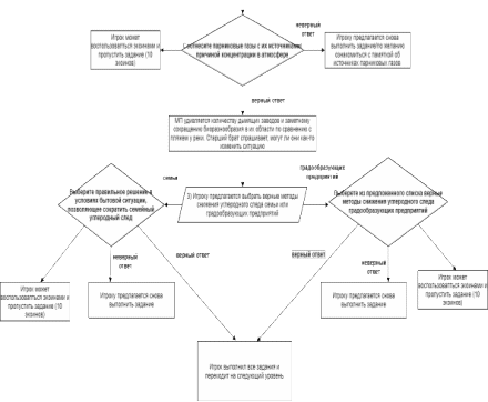
3. Для того, чтобы выбросить рассортированный мусор по разным бакам, МП, Лис и семья идут на ближайшую заправку, выбрасывают мусор. Проезжая часть полна машин, на дороге затор, автомобили передвигаются медленно, над дорогой повис смрад из серого дыма выхлопных газов. Вдалеке за дорогой виднеются дымящие трубы крупных промышленных предприятий. У МП флешбек (картина в серых тонах: МП только прилетел на Землю во время апокалипсиса, видит чёрное небо, мутный воздух, на землю оседают куски пепла).
МП: - Здесь невозможно дышать!
Лис: - С этого всё и начинается. Транспорт, заводы, даже отдельные семьи оставляют углеродный след, который в будущем приведёт к множеству проблем.
МП: - Что за след? (На экране появляется кнопка «Заглянуть в блокнот». Следующая картинка – разворот блокнота, на котором появляется определение: «Углеродный след – это совокупность всех выбросов парниковых газов, произведенных прямо и косвенно отдельным человеком, организацией, мероприятием или продуктом.Парниковые газы (ПГ), накопившиеся в атмосфере, в основном состоят из диоксида углерода (CO2), метана (CH4) и закиси азота (N2O). Это ключевые ПГ, вырабатываемые людьми.
Скопление таких ПГ создает условный барьер, который удерживает тепло на поверхности Земли. Это приводит к постепенному и постоянному повышению средней температуры на поверхности земли, постепенному разрушению экосистемы планеты и, как следствие, исчезновению биологических видов.»
Старший брат, оборачивается на дорогу: - Это же ужасно!
Лис: - Ещё не всё потеряно! Углеродный след опасен только в том случае, если эмиссия парниковых газов превышает норму. Знаете ли вы, что транспорт по статистике составляет бОльший вклад в формирование углеродного следа семьи? Давайте рассчитаем вашу эмиссию, связанную с автомобильным транспортом?
С.Б.: - Давайте!
(УРОВЕНЬ 3):
Л: - Я предлагаю вам выполнить расчёты по формуле, которую разработала моя подруга-эколог. Эта формула позволяет рассчитать углеродную эмиссию транспорта вручную. По результатам проведённых исследований моя подруга пришла к выводу о том, что методика расчёта по этой формуле даёт более объективные результаты, чем популярные в 21 веке онлайн-калькуляторы углеродного следа. Расчет выбросов СО2 от сжигания топлива в двигателях внутреннего сгорания рекомендуется проводить на основе учета видов топлива и типов двигателя. Выбросы углекислого газа по этому методу оцениваются следующим образом. Сначала оценивается потребление каждого вида топлива по типам транспорта. Затем оцениваются общие выбросы СO2 путем умножения количества потребленного топлива на фактор выброса для каждого типа топлива и типа транспорта.
МП достаёт блокнот, Лис записывает в него формулу с пояснениями:
«Е = М х К1 х ТНЗ х К2 х 44/12
где
Е - годовой выброс СО2 в весовых единицах (тонн/год);
M - фактическое потребление вида топлива за год (тонн/год);
K1 - коэффициент окисления углерода в топливе (показывает долю сгоревшего углерода), таблица 4;
ТНЗ - теплотворное нетто-значение (Дж/тонн), таблица 4;
K2 - коэффициент выбросов углерода (тонн С/Дж), таблица 4;
44/12 – коэффициент для пересчета выбросов углерода С в двуокись углерода СО2.»
Лис: - Для оценки выбросов диоксида углерода от автотранспортного сектора для разных видов топлива используются региональные коэффициенты пересчета сожженного топлива в выбросы СО2 (теплотворные нетто-значения, коэффициенты выбросы углерода, фракция окисленного углерода). Так как вы живёте в Московской области, вам нужно пользоваться коэффициентами пересчёте, представленными в этой таблице:
(Кнопка «Заглянуть в блокнот»): в блокноте появляется таблица:
Коэффициенты для пересчета сожженного топлива в выбросы СО2 для автотранспорта
Виды топлива | Теплотворное нетто-значение низшее, | Коэффициент выбросов углерода, | Фракция окисленного углерода, К1 |
Бензин | 44,21 | 19,13 | 0,995 |
Дизельное топливо | 43,02 | 19,98 | 0,995 |
СНГ | 47,17 | 17,91 | 0,99 |
Природный газ | 34,78 | 15,04 | 0,995 |
С.Б.: - Наша семья пользуется одним автомобилем, топливом которого является бензин. В месяц мы используем 0,1 т бензина, соответственно, фактическое потребление бензина за год составляет 1,2 т.
Е = 1,2 х 0,995 х 4,421*10(10) Дж/тонн х 1,913*10(-11) С/Дж х 44/12= 3,70264 тонн/год ~ 3,70 тонн/год.
Получается, эмиссия углеродного следа моей семьи за год, связанная с использованием автомобиля, составляет 3,70тоннCO2/год.
Лис: - Отлично! Это значительно меньше, чем средняя транспортная эмиссия жителей вашей страны в ваше время!
(Кнопка «Заглянуть в блокнот»): в блокноте надпись: «Рассчитать свой углеродный след», около страниц стрелочки, при нажатии на которые страницы переворачиваются на страницы с формулой, пояснениями и таблицей. На исходном развороте четыре свободных поля для внесения числовых значений (М, К1, ТНЗ, К2), ниже формула, в которую автоматически вставляются записанные выше значения, выводится результат (Е=…).

После прохождения задания игроку начисляется +10 экоинов. (Всего 20).

ПрограммаPython для расчёта углеродного следа:
def calculate_co2_emissions(M, K1, ТНЗ, K2):
"""
Функция для расчета годовых выбросов CO2 в весовых единицах (тонн/год).
:param M: фактическое потребление топлива (тонн/год)
:param K1: коэффициент окисления углерода в топливе
:param ТНЗ: теплотворное нетто-значение (Дж/тонн)
:param K2: коэффициент выбросов углерода (тонн С/Дж)
:return: годовые выбросы CO2 (тонн/год)
"""
E = M * K1 * ТНЗ * K2 * (44 / 12)
return E
def main():
print("Расчет годовых выбросов CO2 от автомобильного транспорта семьи")
# Ввод данных от пользователя
M = float(input("Введите фактическое потребление топлива за год (тонн/год): "))
K1 = float(input("Введите коэффициент окисления углерода в топливе: "))
ТНЗ = float(input("Введите теплотворное нетто-значение (Дж/тонн): "))
K2 = float(input("Введите коэффициент выбросов углерода (тонн С/Дж): "))
# Расчет выбросов CO2
emissions = calculate_co2_emissions(M, K1, ТНЗ, K2)
# Вывод результата
print(f"Годовые выбросы CO2 составляют: {emissions:.2f} тонн/год")
if __name__ == "__main__":
main()
4. Папа: - Хватит стоять около шоссе и дышать выхлопными газами! Мы в Московской области! Здесь рядом есть заповедник Ленинские горки – давайте пойдём туда!
Следующая картина: все персонажи идут по заросшей тропе заповедника, МП видит пролетающую мимо летучую мышь. Флешбек МП из будущего: серое высохшее дерево, вокруг нет ни разнообразия растений, ни животных.

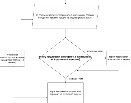
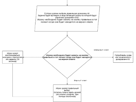
(УРОВЕНЬ 4): Лис рассказывает о проблеме сокращения биоразнообразия и о последствиях (предисловие к заданию), в блокноте появляется новые определения (экопросвещение, биоразнообразие). МП предлагает создать на этом месте экотропу, на ней экоотели. Задание по сохранению краснокнижных растений и животных, летучие мыши. По завершению задания игрок получает +10 экоинов. (всего 30)

5. Младшая сестра говорит, что проголодалась и зовёт всех на дачу к бабушке и дедушке.
Следующая картина: персонажи перемещаются в загородный дом, видят грядки бабушки и дедушки. Флешбек МП (вспоминает выжженные поля в будущем). Видят, как бабушка опрыскивает посадки химикатами.


(УРОВЕНЬ 5.1): Лис рассказывает о применении химикатов (предисловие), в блокноте появляются определения (биофизические методы, наночастицы). МП достаёт из кармана колбу с Розой и рассказывает о том, что удобряет её наноудобрениями, поэтому она всегда в хорошем состоянии. Игроку предлагается выполнить задание:

(УРОВЕНЬ 5.2) - Лис предлагает биофизические методы выращивания с/х культур. Игрок выполняет задания, получает последние 10 экоинов.


КОНЦОВКА:
Все персонажи собираются вместе.
МП: - Теперь вы – экологически грамотная семья! Я дарю вам этот блокнот с мои заметками с надеждой, что вы не останетесь равнодушными и внесёте свой вклад в спасение мира!
Лис: - Я хочу поделиться с вами списком экопривычек для вашей повседневной жизни, которые помогут вам сократить ваш углеродный след, научиться правильно распоряжаться отходами, внести вклад в сохранение биоразнообразия и выбирать правильные удобрения для растений!
(МП передаёт блокнот Лису, тот записывает экопривычки). Следующая картина – разворот блокнота с записями:
Семейные экопривычки
1. Утеплите и защитите свой дом от воздействия внешней среды
2. Пользуйтесь электроприборами ответственно
3. Экономьте воду
4. Давайте новую жизнь старой мебели и вещам
5. Покупайте продукты местного производства
6. Начните выращивать фрукты и овощи
7. Старайтесь есть меньше красного мяса
8. Покупайте продукты с минимальным количеством упаковки
9. Выбирайте более экологичные виды транспорта
10. Реже садитесь за руль
11. Старайтесь путешествовать поездом или автобусом, а не самолетом
Бабушка и дедушка: - Мы постараемся следовать всем советам! А ещё расскажем всем о наноудобрениях и их пользе!
Мама с папой: - А мы организуем экологичные акции в наших компаниях и будем продвигать экоинициативы нашего руководства!
Старший брат: - А я стану юристом и внесу поправки в законодательство относительно экологических норм в нашей стране!
Младшая сестра: - А я выучусь на эколога и стану руководителем научного центра!
МП: - Если вы и правда будете защищать свою планету, возможно, у вас получится предотвратить катастрофу. Давайте отправимся в будущее и посмотрим, что вас в нём ожидает.
(МП достаёт машину времени, все вместе персонажи перемещаются на место, куда в начале попал МП. Внизу экрана дата: 09.06.3034)
Вдалеке виден хорошо благоустроенный город – сложные конструкции зданий будущего, летающий транспорт, но вся инфраструктура существует в гармонии с природой.
Недалеко стоит стенд, выводящий данные голограммой (нормальный объём эмиссий парниковых газов различных предприятий, увеличенная численность краснокнижных животных и растений, степень загрязнения почвы и воды неперерабатываемыми отходами – очень низкая, и тд) – в мире будущего подобные стенды нужны для наглядности статистики и экологического мониторинга.
МП: - Поздравляю! Вы справились! Я рад, что у вас теперь есть за что бороться. Прощайте!
ФИНАЛ
Вы прошли игру!
Заключение
Реализация проекта эмпирически обосновывает потенциал геймифицированных решений задач экологического просвещения детей младшего школьного возраста. Цифровая игра «Эффект бабочки» интегрирует интерактивные механики и элементы виртуальной симуляции и имеет следующие перспективы развития:
1. Повышение уровня информированности о важности решения экологических проблем
Игра моделирует сценарии антропогенного воздействия на экосистему, визуализируя причинно-следственные связи между экологическими практиками и состоянием биоразнообразия. Посредством интерактивного квеста игроки знакомятся с принципами экологически ответственного поведения, включая охрану редких видов флоры и фауны. Прогнозируется, что внедрение игры способствует повышению уровня осведомленности о целях устойчивого развития в рамках целевой аудитории.
2.Воспитание экологической культуры
Проект реализует модель эко-педагогики, где игровые нарративы активизируют не только когнитивные (усвоение экологических знаний), но и аффективные компоненты (эмпатия к природным объектам). Игра может способствовать формированию уважения к окружающей среде и развитию ответственного отношения к природе. Мы ожидаем привлечения внимания геймеров к глобальной экологической повестке, появления глубокого эмоционального отклика, способного побудить человека на реальные действия по сохранению окружающей среды.
3.Активное участие местных сообществ
Виртуальная среда игры выступает катализатором социального обучения: внедрение примеров коллективного достижения целей (например, симуляция общественных экологических инициатив) способствует трансформации индивидуальных установок в групповые действия. Ожидается активизация участия местных жителей в экологических мероприятиях и местной инициативе по охране окружающей среды.
4.Компьютеризация образования
Мы хотим показать возможности использования виртуальной реальности для повышения осведомленности об изменении климата, так как данный метод позволяет рационально организовывать познавательную деятельность, делает образовательный процесс более действенным, вовлекая все виды чувственного восприятия обучающихся, развивает умение работать с различными источниками информации и, таким образом, является эффективным.
В планах развития нашего проекта – включение игры «Эффект бабочки» в школьную программу, с целью изучения тему глобального изменения климата, его последствий и способов борьбы с ним.
Чтобы оставлять комментарии, вам необходимо авторизоваться на сайте. Если у вас еще нет учетной записи на нашем сайте, предлагаем зарегистрироваться. Это займет не более 5 минут.