Технологическая карта урока: "Урок-путешествие к острову Натуральных чисел"
Урок №1. Урок-путешествие к острову Натуральных чисел
Цели деятельности учителя | Главная дидактическая цель: формировать представления о натуральном числе; способствовать развитию математической речи, оперативной памяти, произвольного внимания, наглядно-действенного мышления; воспитывать культуру поведения при фронтальной работе, а также индивидуальной работе Формировать УУД: Личностные: способность к самооценке на основе критерия успешности учебной деятельности Метапредметные:регулятивные: определяют цель учебной деятельности, осуществляют поиск средства её достижения коммуникативные: оформляют мысли в устной и письменной речи с учетом речевых ситуаций познавательные: передают содержание в сжатом (развернутом) виде | ||||||
Термины и понятия | Компоненты арифметических действий, текстовая задача, уравнение | ||||||
Тип урока | Урок повторения ранее изученного | ||||||
Планируемые результаты | |||||||
Предметные умения | Универсальные учебные действия | ||||||
Понимать, что такое «натуральное число», «уравнение», уметь правильно читать многозначные числа | Личностные: Выражают положительное отношение к процессу познания; адекватно оценивают свою учебную деятельность; применяют правила делового сотрудничества Метапредметные: Регулятивные: определяют цель учебной деятельности, осуществляют поиск средства её достижения; Познавательные:передают содержание в сжатом (развернутом) виде; Коммуникативные: оформляют мысли в устной и письменной речи с учетом речевых ситуаций | ||||||
Организация пространства | |||||||
Формы работы | Фронтальная (Ф); индивидуальная (И); парная (П) | ||||||
Образовательные | • Задания для фронтальной и домашней работы • Презентация «5 класс Урок 1» | ||||||
I этап. Мотивация к учебной деятельности | |||||||
Цель деятельности | Задания для учащихся, выполнение которых приведет к достижению планируемых результатов | Деятельность учителя | Деятельность учеников | Планируемые результаты | |||
Предметные УУД | Личностные УУД и метапредметные УУД | ||||||
- актуализировать требования к ученику с позиций учебной деятельности; - создать условия для внутренней потребности учеников во включении в учебную деятельность; - уточнить тип урока и наметить шаги учебной деятельности | Ребята, сегодня мы отправляемся в путешествие на кораблях к острову Натуральных Чисел. Шесть кораблей сейчас спустят на воду, каждая из шести команд во главе со своими капитанами займет своё место на одном из кораблей: «Витязь», «Богатырь», «Бригантина», «Алые паруса», «Мария», «Мираж». Капитаны кораблей, представьтесь. Все задания должны быть выполнены в судовых журналах (судовые журналы – двойные листки). Подпишите свои судовые журналы и поставьте в них дату отплытия. За каждое правильно выполненное задание на своем корабле вы рисуете звезду. | Слайд 2 Организует актуализацию требований к ученику с позиций учебной деятельности Создает условия для внутренней потребности учеников во включении в учебную деятельность | Слушают учителя | Уметь читать математические записи чисел | Коммуникативные: уметь совместно договариваться о правилах поведения и общения, следовать им, оформлять свои мысли в устной форме | ||
II этап. Фиксирование индивидуального затруднения и причин затруднения | |||||||
- организовать фиксирование учениками индивидуального затруднения; - выявить место (шаг) затруднения; - зафиксировать во внешней речи причину затруднения | Прежде чем отплыть, необходимо проверить исправность корабля и устранить все неполадки. На доске записано шесть примеров для каждого корабля флотилии. В них имеются скрытые ошибки. Необходимо эти ошибки выявить и исправить, тем самым будет устранена неисправность корабля.
Итак, неисправности устранены, корабли к выходу из гавани готовы. | Слайд 3 Организует фиксирование учениками индивидуального затруднения, выявление во внешней речи причину затруднения | Работают с текстом задания, исправляют ошибки, задают вопросы | Уметь выполнять арифметические действия | Познавательные: уметь ориентироваться в своей системе знаний Коммуникативные: уметь аргументировать свое мнение и позицию в коммуникации, выражать мысли с достаточной полнотой и точностью Регулятивные: проговаривать последовательность действий на уроке, высказывать свое предположение | ||
III этап. Построение проекта выхода из затруднения | |||||||
- уточнить индивидуальные цели будущих действий, - организовать составление совместного плана действий, - определить средства достижения поставленных целей | Чтобы проверить готовность капитанов к путешествию, нужно выполнить задание: вместо звездочек вставить нужную цифру.
| Слайд 4 Организует уточнение следующего шага учебной деятельности, составление совместного плана действий | Составляют и проговаривают план действий с помощью учителя | Уметь выполнять арифметические действия | Познавательные: уметь ориентироваться в своей системе знаний Коммуникативные: уметь аргументировать свое мнение и позицию в коммуникации, выражать мысли с достаточной полнотой и точностью Регулятивные: проговаривать последовательность действий на уроке, высказывать свое предположение | ||
IV этап. Реализация построенного проекта | |||||||
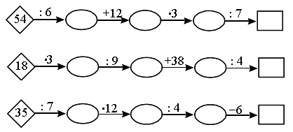
- реализовывать построенный проект в соответствии с планом - зафиксировать преодоление возникшего ранее затруднения- | Итак, мы плывем. Вычислим, сколько времени продлится наше путешествие. Загадайте любое трёхзначное число из различных цифр, умножьте его на 24, то, что получилось, разделите на 12, частное разделите на задуманное число, результат умножьте на 4. Ответ запишите в карточку. Получим, что до назначенной цели нам плыть 8 часов. Итак, нам быть в пути 8 часов. Путешествие продолжается. - Экипажам предстоит рассчитать, сколько километров флотилия должна проплыть. Запланировано плыть 5 часов по 62 км/ч и 3 часа со скоростью 59 км/ч. Какое расстояние нам нужно проплыть? (Экипажи решают задачу в бортовых журналах) - Внимание! В море появились гигантские акулы, которые могут перевернуть корабль. Необходимо срочно решить уравнения: 1) 5х + 6х = 231 2) 12у – 7у + 15 = 315 Итак, примеры решены правильно, акулы уплыли. -Командам кораблей приготовиться к прохождению трудного участка пути, впереди подводные рифы. Чтобы благополучно их обойти, нужно решить круговые примеры.
| Слайд 5 Организует реализацию построенного проекта в соответствии с планом, подводящий диалог Слайд 6 Слайд 7 Слайд 8 | Под руководством учителя реализует составленный план действий Отвечают на вопросы учителя | Уметь выполнять устные вычисления Уметь решать задачи на движение Уметь решать уравнения, называть верно компоненты арифметических действий Уметь решать «круговые» примеры | Познавательные: уметь добывать новые знания (находить ответы на свои вопросы, ориентируясь на свой жизненный опыт, информацию, полученную в начальной школе) Коммуникативные: уметь оформлять свои мысли в устной форме, слушать и понимать речь других участников диалога Регулятивные: уметь работать по коллективно составленному плану, проговаривать последовательность действий на уроке | ||
V этап. Рефлексия учебной деятельности на уроке | |||||||
- организовать рефлексию и самооценку учениками собственной учебной деятельности | Итак, путешествие наше подходит к концу. Нужно найти спокойную бухту, куда причалят наши корабли, а для этого нужно решить такую задачу. Найдите закономерность в изображении пароходов и добавьте еще один пароход.
- Путешествие завершено. Оно прошло благополучно. Благодарю за хорошую службу. (У кого 5 или 6 звездочек, получают оценку «5». У кого 4 звездочки, получают оценку «4», а у кого звездочек меньше – ничего не получают.) Закройте судовые журналы. Путешествие завершено! Домашнее задание: карточки | Слайд 9 Организует рефлексию Слайд 10 Создает условия для осуществления самооценки учебной деятельности | Отвечают на вопросы учителя Рассказывают, что узнали нового на уроке, какую работу выполняли Осуществляют самооценку учебной деятельности Записывают домашнее задание | Регулятивные: уметь проговаривать последовательность действий на уроке, оценивать правильность выполнения действия на уровне адекватной ретроспективной оценки Личностные: уметь осуществлять самооценку на основе критичности мышления, а также критерия успешности учебной деятельности | |||
Урок №2. Обозначение натуральных чисел
Цели деятельности учителя | Главная дидактическая цель: формировать представления о натуральном числе; способствовать развитию математической речи, оперативной памяти, произвольного внимания, наглядно-действенного мышления; воспитывать культуру поведения при фронтальной работе, а также индивидуальной работе Формировать УУД: Личностные: способность к самооценке на основе критерия успешности учебной деятельности Метапредметные:регулятивные: умения определять и формулировать цель на уроке с помощью учителя, проговаривать последовательность действий на уроке, работать по коллективно составленному плану, оценивать правильность выполнения действия на уровне адекватной ретроспективной оценки, планировать свои действия в соответствии с поставленной задачей, вносить необходимые коррективы в действие после его завершения на основе его оценки и учета характера сделанных ошибок, высказывать свое предположение и аргументы. коммуникативные: умения оформлять свои мысли в устной и письменной речи с учетом речевых ситуаций; слушать и понимать речь других, совместно договариваться о правилах поведения и общения в школе и следовать им. познавательные: умения ориентироваться в своей системе знаний (отличать новое от уже известного с помощью учителя), добывать новые знания (находить ответы на вопросы, используя учебник, свой жизненный опыт и информацию, полученную на уроке) | ||||||
Термины и понятия | Компоненты арифметических действий, обозначение натуральных чисел | ||||||
Тип урока | Урок открытия новых знаний | ||||||
Планируемые результаты | |||||||
Предметные умения | Универсальные учебные действия | ||||||
Личностные: выражают положительное отношение к процессу познания; адекватно оценивают свою учебную деятельность; применяют правила делового сотрудничества Метапредметные: Регулятивные: определяют цель учебной деятельности, осуществляют поиск средства её достижения; Познавательные:передают содержание в сжатом (развернутом) виде; Коммуникативные: оформляют мысли в устной и письменной речи с учетом речевых ситуаций | |||||||
Организация пространства | |||||||
Формы работы | Фронтальная (Ф); индивидуальная (И); парная (П) | ||||||
Образовательные | • Учебник • Презентация «Классы натуральных чисел» • Плакат «Шаги учебной деятельности» | ||||||
I этап. Мотивация к учебной деятельности | |||||||
Цель деятельности | Задания для учащихся, выполнение которых приведет к достижению планируемых результатов | Деятельность учителя | Деятельность учеников | Планируемые результаты | |||
Предметные УУД | Личностные УУД и метапредметные УУД | ||||||
- актуализировать требования к ученику с позиций учебной деятельности; - создать условия для внутренней потребности учеников во включении в учебную деятельность; - развивать умение раздвигать тематические рамки; - уточнить тип урока и наметить шаги учебной деятельности | Сколько звезд на небе? А травинок в поле? Сколько крошек в хлебе? Сколько капель в море? На вопросы эти Не найти ответ, Но сейчас вам, дети, Дам один совет. Если попытаться, С цифрами дружить Можно не бояться, Жить и не тужить. Не бояться, что обидишь Ты своих друзей, Сосчитаешь без ошибки Просто, без затей, И конфеты, и игрушки, Куклы, книжки и хлопушки Сможешь поровну делить, Никого не позабыв. Если ты считать умеешь, Все науки одолеешь. Скажут про тебя ребята: Наш дружок – ума палата. А когда пройдут года, Будешь взрослым ты тогда. Космонавтом, может, станешь, До небес рукой достанешь. Чтоб в полете не скучать, Сможешь звезды сосчитать. В.Н.Савичев - О чем говорится в стихотворении? Сколько всего цифр? Что можно записывать с помощью цифр? - Запишите в тетрадях по 3 числа. Прочитайте их. - Как вы думаете, что мы будем сегодня на уроке изучать? - Сегодня мы познакомимся с новой темой «Натуральные числа», научимся обозначать натуральные числа, записывать их и правильно читать запись чисел | Организует актуализацию требований к ученику с позиций учебной деятельности Создает условия для внутренней потребности учеников во включении в учебную деятельность Устанавливает тематические рамки Организует уточнение типа урока и называние шагов учебной деятельности | Слушают учителя Отвечают на вопросы Проговаривают тип урока и называют шаги учебной деятельности | Уметь читать математические записи чисел, записывать числа под диктовку | Коммуникативные: уметь совместно договариваться о правилах поведения и общения, следовать им, оформлять свои мысли в устной форме | ||
II этап. Актуализация и фиксирование индивидуального затруднения в пробном действии | |||||||
- организовать фиксирование учениками индивидуального затруднения; - выявить место (шаг) затруднения; - зафиксировать во внешней речи причину затруднения | Слайд 1 - Как вы думаете, почему я начала изучение темы с данного слайда?
- Натуральными числами называются числа, которые мы используют при счете предметов. - Какое число в натуральном числу стоит на первом месте? - Назовите самое большое натуральное число. - Почему такого числа нет? - Правильно. Потому что за каждым натуральным числом следует другое натуральное число, которое больше данного на один, а за ним еще одно число и т.д. Поэтому при записи натуральных чисел выписывают несколько первых натуральных чисел, после которых ставят многоточие. - Давайте еще раз повторим: сколько цифр? Что мы можем записывать с помощью цифр? - Как вы думаете, как будет называться запись чисел, если мы используем 10 цифр? - такая запись называется - десятичной. И самое важное число – 10. Почему. Как вы думаете? - Конечно. Десять единиц - десяток, 10 десятков – сотня и т.д. Получаем десятичную систему счисления. В этой системе одна и та же цифра имеет различные значения в зависимости от своего расположения. Первобытный человек пользовался при счете предметов числом пальцев на двух руках – 10 пальцев. Отсюда и пошла десятичная система исчисления. - Если натуральное число записано одной цифрой, как оно называется? Если двумя? И так далее.. - В начальной школе вы уже изучали разряды чисел. Давайте вспомним их. Слайд 2 -Эти три разряда образует классы. какие классы вы уже знаете? В этом году мы познакомимся с еще одним классом – класс миллиардов. Миллиард – 1000 миллионов. | Задает вопросы Организует фиксирование учениками индивидуального затруднения, выявление во внешней речи причину затруднения | Отвечают на вопросы Работают с текстом задания, выявляют затруднение и его причину | Уметь выполнять арифметические действия | Познавательные: уметь ориентироваться в своей системе знаний Коммуникативные: уметь аргументировать свое мнение и позицию в коммуникации, выражать мысли с достаточной полнотой и точностью Регулятивные: проговаривать последовательность действий на уроке, высказывать свое предположение | ||
III этап. Построение проекта выхода из затруднения | |||||||
- организовать постановку цели урока, составление совместного плана действий, - определить средства достижения поставленных целей | Работа с учебником: стр.6 - Проговорите еще раз тему нашего урока. Скажите, какую цель мы перед собой должны поставить, чтобы изучить тему «Натуральные числа»? - Давайте составим план действий, по которому мы будем изучать эту тему | Организует уточнение следующего шага учебной деятельности, составление совместного плана действий | С помощью учителя ставят цель урока, составляют и проговаривают план действий, определяют средства, ресурсы и сроки | Уметь выполнять арифметические действия | Регулятивные:уметь формулировать учебную задачу, определять последовательность промежуточных целей с учетом конечного результата Коммуникативные: уметь выражать свои мысли с достаточной полнотой и точностью | ||
IV этап. Реализация построенного проекта | |||||||
- реализовывать построенный проект в соответствии с планом - зафиксировать преодоление возникшего ранее затруднения - закрепить новое знание в речи и знаках | Работа с учебником: стр.6-7 №1-4 - с проговариванием во внешней речи и записью в тетрадях Слайд 3
Физминутка - Я скажу несколько математических предложений. Если предположение верное, то вы сидите, если оно ложное, вы встаёте и кто-то из вас объясняет, почему ложное. 1. В записи числа «Одна тысяча» три нуля. 2. В записи числа «Один миллион» пять нулей. 3. Для записи натуральных чисел употребляются одиннадцать цифр. 4. Последующее натуральное число отличается от предыдущего на единицу. 5. В записи числа «Один миллиард» девять нулей. 6. Вам известно только три класса многозначных чисел. | Организует реализацию построенного проекта в соответствии с планом, подводящий диалог Используя физминутку, организует отработку новых понятий | Под руководством учителя реализуют составленный план действий Отвечают на вопросы учителя
Фиксируют новое знание в речи и знаках Выполняют физминутку | Уметь выполнять устные вычисления Уметь применять новые знания в устной речи | Познавательные: уметь добывать новые Коммуникативные: уметь оформлять свои мысли в устной форме, слушать и понимать речь других Регулятивные: уметь работать по коллективно составленному плану, проговаривать последовательность действий на уроке | ||
V этап. Первичное закрепление с проговариванием во внешней речи | |||||||
- организовать усвоение учениками нового способа действий с проговариванием во внешней речи | Работа с учебником: стр. 7, №6, 8, 9, 10 – с комментированием у доски и в тетрадях | Организует усвоение учениками нового способа действий с проговариванием во внешней речи | Отвечают на вопросы учителя Выполняют задания на доске и в тетрадях | Уметь читать и записывать натуральные числа | Регулятивные: уметь проговаривать последовательность действий на уроке Коммуникативные: уметь оформлять свои мысли в устной форме, слушать и понимать речь других | ||
VI этап. Самостоятельная работа с самопроверкой по эталону | |||||||
- организовать рефлексию и самооценку учениками собственной учебной деятельности, - обеспечить самопроверку по эталону, самооценку, - организовать место и причину затруднений, работу над ошибками | Слайд 4 Самостоятельная работа Самопроверка в парах Слайд 5 - у кого все правильно? - Кто допустил ошибки? - В какой части самостоятельной работы были ошибки? В чем причина? | Организует выполнение учениками самостоятельной работы на новое знание, самопроверку по эталону, выявление места и причину затруднения, работу над ошибками | Выполняют задание самостоятельно в тетради, осуществляют самопроверку по эталону Называют место и причины затруднений, исправляют ошибки Осуществляют самооценку учебной деятельности | Регулятивные: уметь вносить необходимые коррективы в действие после его завершения на основе его оценки и учета характера сделанных ошибок Познавательные: использовать знаково-символические средства Личностные: уметь осуществлять самооценку на основе критерия успешности учебной деятельности | |||
V этап. Рефлексия учебной деятельности | |||||||
- зафиксировать новое содержание урока - организовать рефлексию и самооценку учениками собственной учебной деятельности | - Подведем итог работы - Какую цель мы ставили? Достигли ли мы ее? - Назовите тему урока - Расскажите, чему вы научились на уроке - Оцените свою деятельность на уроке. используя смайлики Домашнее задание: п.1, стр. 5-6, №18, 23, 24, 26 | Организует фиксирование нового содержания, рефлексию, самооценку учебной деятельности на уроке | Отвечают на вопросы учителя Рассказывают, что узнали нового на уроке, какую работу выполняли Осуществляют самооценку Записывают домашнее задание | Регулятивные: уметь проговаривать последовательность действий на уроке, оценивать правильность выполнения действия на уровне адекватной ретроспективной оценки Личностные: уметь осуществлять самооценку на основе критичности мышления, а также критерия успешности учебной деятельности | |||







Чтобы оставлять комментарии, вам необходимо авторизоваться на сайте. Если у вас еще нет учетной записи на нашем сайте, предлагаем зарегистрироваться. Это займет не более 5 минут.