Конспект урока "Решение тригонометрических уравнений с отбором корней. Задача№13 на ЕГЭ
Тема урока:“Решение тригонометрических уравнений с отбором корней. Задача№13 на ЕГЭ ”
Цели урока:
Образовательные:повторить, обобщить, систематизировать и углубить знания о методах решения тригонометрических уравнений.
Развивающие: развивать умения учебно-познавательной деятельности, умения выделять главное, логически излагать мысли, делать выводы, расширятькругозор.
Воспитательные: воспитание ответственности, активности, побуждению интереса к математике, самостоятельности, умение работать в коллективе.
Задачи урока:
Систематизировать теоретические знание по теме.
Развивать умение работать с заданиями ЕГЭ.
Совершенствовать навыки решения сложных уравнений различными методами.
Тип урока: урок повторения и обобщения.
Оборудование: Мультимедийный проектор, экран, компьютер, принтер, бейджики, презентации, справочный материал, карточки для дифференцированной работы, маркеры, ватманы, флешка.
Метапредметные УУД:
1.Регулятивные:
1)определять цели, включая постановку новых целей, преобразование практической задачи в познавательную;
2)принимать решения в проблемной ситуации на основе переговоров;
2. Познавательные:
1) учиться основам реализации проектно-исследовательской деятельности;
2) осуществлять выбор наиболее эффективных способов решения задач в зависимости от конкретных условий.
3.Коммуникативные:
1) учитывать разные мнения и стремиться к координации различных позиций в сотрудничестве;
2)формулировать собственное мнение и позицию, аргументировать и координировать ее с позициями партнеров в сотрудничестве при выработке общего решения в совместной деятельности;
3)работать в группе - устанавливать рабочие отношения, эффективно сотрудничать и способствовать продуктивной кооперации; интегрироваться в группу сверстников и строить продуктивное взаимодействие со сверстниками и взрослыми.
ХОД УРОКА.
1этап. Организационный этап ( определение темы и цели урока)
Слово учителя:
-Здравствуйте ребята! Сегодня я хочу начать урок словами Михаил Иванович. Калинин- государственный деятель середины 20 века
«Если вы хотите участвовать в большой жизни, то наполняйте свою голову математикой, пока есть к тому возможность. Она окажет вам потом огромную помощь во всей вашей работе».
-В последнее время вся деятельность на уроке направлена на то, чтобы качественно подготовиться к ЕГЭ. Мы с вами обобщаем материал по теме «Тригонометрия».
Тригономе́трия –раздел математики, в котором изучаются тригонометрические функции и их использование в геометрии. Наука ещё в глубокой древности использовалась для расчётов в астрономии, архитектуре и геодезии (науке, исследующей размеры и форму Земли). Тригонометрические вычисления применяются практически во всех областях геометрии, физики и инженерного дела. С какими основными формулами тригонометрии мы знакомы?
Ответ учеников ( основные тригонометрические тождества, формулы двойного аргумента, формулы приведения, знаки функций на единичной окружности, формулы суммы и разности тригонометрических функций и тд)
В вариантах Егэ в каком номере встречаем применение данных тем?
Ответ учеников: №13
Слово учителя:
-Итак, давайте определим тему урока: (Решение тригонометрических уравнений с отбором корней.)
-Какую цель вы сегодня поставите перед собой на уроке? (овладение приёмами решения задачи №13 профильного ЕГЭ по математике, отбор корней; понять критерии оценки.)
2 Этап урока
Актуализация знаний
Слово учителя:
У вас на партах лежат карточки для математического диктанта для каждого варианта. Подпишите фамилию и прямо в карточке после знака равно, продолжаете формулу. На эту работу Вам отведено 5 минут. Время пошло!( звучит мелодия без слов).
Время вышло, закончили работу. Обменялись листочками и проверка по ключу, на доске слайд с правильными ответами. Если правильно написана формула , ставим плюс, если нет, то минус.
Выставляем оценку. И по вариантам на первую парту передаем листочки.
3Этап урока
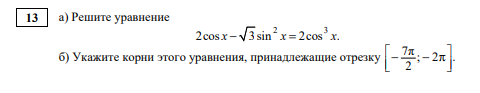
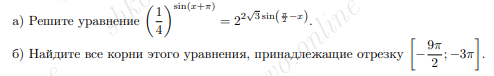
Обобщение и систематизация материала
Слово учителя:





4 Заключительный этап урока
Рефлексия
Достигли ли мы поставленной цели, что нового узнали на уроке?
Какие планы перед вами встали?
Домашняя работа (электронный журнал)
Чтобы оставлять комментарии, вам необходимо авторизоваться на сайте. Если у вас еще нет учетной записи на нашем сайте, предлагаем зарегистрироваться. Это займет не более 5 минут.