Методическая разработка
Методическая разработка
Название методической разработки: «Инвертор напряжения на 12-220В»
Предлагаю схему преобразователя напряжения (инвертора) 12/220В (мощность до 500 Ватт), питающегося от аккумулятора напряжением 12В, который может пригодиться в автомобиле и быту для освещения, для питания телевизора, небольшого холодильника и т.п. Схема собрана на двух микросхемах 155-ой серии и шести транзисторах. В выходном каскаде применены полевые транзисторы, обладающие очень малым сопротивлением в открытом состоянии, благодаря чему повышается КПД преобразователя и отпадает необходимость в установке их на радиаторы слишком большой площади.

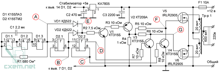
Рис.1 Принципиальная схема инвертора напряжения.

Рис.2 Диаграмма прямоугольных импульсов инвертора напряжения.
Разберёмся с работой схемы: (см. диаграмму и схему). На микросхеме D1 собран генератор прямоугольных импульсов, частота следования которых около 200 Гц - диаграмма "A". С вывода 8 микросхемы импульсы поступают далее на делители частоты, собранные на элементах D2.1 - D2.2 микросхемы D2. В результате чего на выводе 6 микросхемы D2 частота следования импульсов становится вдвое меньше - 100 Гц - диаграмма "B", а на выводе 8 импульсы становятся равным частоте 50 Гц - диаграмма "C". С вывода 9 снимаются неинвертируемые импульсы 50 Гц - диаграмма "D". На диодах VD1-VD2 собрана логическая схема "ИЛИ". В результате чего взятые с выводов микросхем D1 вывод 8, D2 вывод 6 импульсы образуют на катодах диодов импульс соответствующий диаграмме "E". Каскад на транзисторах V1 и V2 служит для увеличения амплитуды импульсов необходимых для полного открывания полевых транзисторов. Транзисторы V3 и V4, подключенные к выходам 8 и 9 микросхемы D2 поочерёдно открываются, запирая тем самым то один полевой транзистор V5, то другой V6. В результате чего управляющие импульсы формируются так, что между ними существует пауза, из-за чего исключается возможность протекания сквозного тока через выходные транзисторы и значительно повышается КПД. На диаграммах "F" и "G" показаны сформированные импульсы управления транзисторами V5 и V6.
Правильно собранный преобразователь начинает работать сразу после подачи питания. При наладке следует подключить к выходу устройства частотомер и выставить частоту 50-60 Гц подбором резистора R1, а при необходимости конденсатором C1.

Рис.3 Печатная плата инвертора напряжения.
Транзисторы КТ315 с любым буквенным индексом, КТ209 можно заменить на КТ361 с любым буквенным индексом. Стабилизатор напряжения KA7805 заменим на отечественный КР142ЕН5А. Резисторы любые мощностью 0,125...0,25 вт. Диоды практически любые низкочастотные например КД105, IN4002. Конденсатор C1 типа К73-11, К10-17В с малым уходом ёмкости при прогреве. Трансформатор взят от старого лампового чёрно-белого телевизора например: "Весна", "Рекорд". Обмотка на напряжение 220 вольт остаётся, а остальные обмотки удаляются. Поверх этой обмотки наматываются две обмотки проводом ПЭЛ - 2,1мм. Для лучшей симметрии их следует намотать одновременно в два провода. При подключении обмоток следует учесть фазировку. Полевые транзисторы закреплены через слюдяные прокладки на общий радиатор из алюминия, площадью поверхности не менее 600 кв.см.

Рис.4 Фото устройства инвертора напряжения.
Список радиоэлементов
Обозначение | Тип | Номинал | Количество |
Линейный регулятор | UA7805 | 1 | |
D1 | Вентиль | К155ЛА3 | 1 |
D2 | D-триггер | К155ТМ2 | 1 |
V1, V3, V4 | Биполярный транзистор | КТ315Б | 3 |
V2 | Биполярный транзистор | КТ209А | 1 |
V5, V6 | MOSFET-транзистор | IRLR2905 | 2 |
VD1, VD2 | Диод | КД522А | 2 |
C1 | Конденсатор | 2.2 мкФ | 1 |
C2 | Электролитический конденсатор | 470 мкФ | 1 |
C3 | Электролитический конденсатор | 2200 мкФ | 1 |
R1 | Резистор | 680 Ом | 1 |
R2 | Резистор | 7.5 кОм | 1 |
R3, R5-R8 | Резистор | 10 кОм | 5 |
R4 | Резистор | 1 кОм | 1 |
F1 | Предохранитель | 10А | 1 |
Чтобы оставлять комментарии, вам необходимо авторизоваться на сайте. Если у вас еще нет учетной записи на нашем сайте, предлагаем зарегистрироваться. Это займет не более 5 минут.