В отличие от классических линейных записей майнд мэпы представляют собой наглядную карту, на которой можно сразу увидеть ключевую тему, т.к. она расположена в центре карты, все крупные темы ответвляются от нее, а более мелкие темы имеют ответвления от крупных.
Использовать майнд мэпы на уроках математики можно на любом этапе изучения темы. Например, для семиклассников будет полезна визуальная карта признаков равенства треугольников (см. рисунок 1).

Рисунок 1 – Майнд мэп по теме «Признаки равенства треугольников»
При этом нужно учитывать объем базовых знаний обучающихся в силу возрастных особенностей и предыдущей образовательной программы. Например, при составлении майнд мэпа по теме «Классификация чисел» пятиклассники обычно составляют такую карту (см. рисунок 2):

Рисунок 2 – Майнд мэп по теме «Классификация чисел» в 5 классе
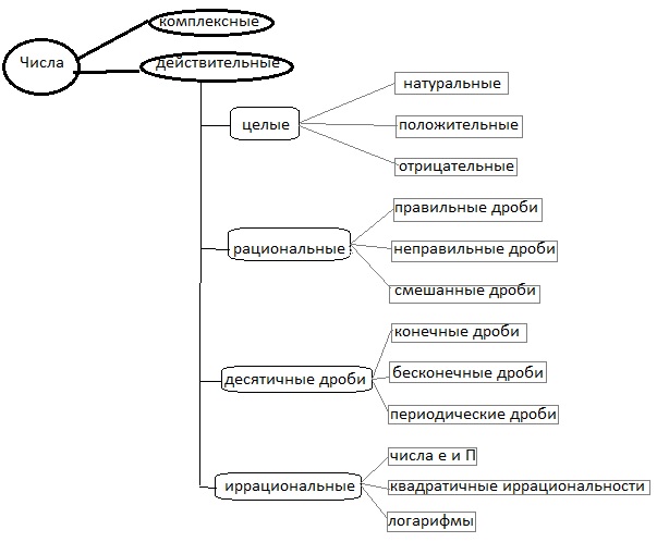
При составлении майнд мэпа по той же теме одиннадцатиклассники составляют следующую карту (см. рисунок 3):

Рисунок 3 – Майнд мэп по теме «Классификация чисел» в 11 классе
При составлении и заполнении майнд мэпа рекомендуется располагать лист бумаги в альбомной ориентации, т.к. такое расположение позволяет лучше воспринимать визуальную информацию.
Использование майнд мэпов позволяет избегать недостатков традиционного конспектирования, способствует повышению эффективности запоминания учебной информации, позволяет проявить творческий подход к обработке информации, способствует запоминанию материала.
Предложите свой майнд мэп на интересующую вас тему.
Чтобы оставлять комментарии, вам необходимо авторизоваться на сайте. Если у вас еще нет учетной записи на нашем сайте, предлагаем зарегистрироваться. Это займет не более 5 минут.